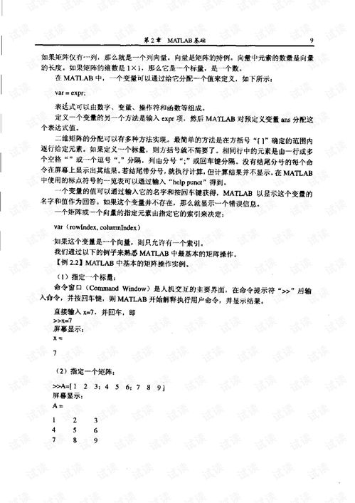
MATLAB教程
首页
企业简介
产品大全
联系我们
企业信息
在线留言
MATLAB CFD仿真教程-圆柱绕流
产品大全
Product
Mac系统下MATLAB R2014b 安装与激活详细教程
更新时间:2026-02-25 12:54:16
MATLAB图像处理教程 从基础到实践
更新时间:2026-02-25 13:36:20
MATLAB安装教程与快速入门指南
更新时间:2026-02-25 13:08:28
关于MATLAB 2021b正版获取与学习资源的专业指南
更新时间:2026-02-25 02:42:47
Matlab教程之语言程序设计 从脚本到函数进阶
更新时间:2026-02-25 13:09:02
Matlab 7.0 安装详细图文教程
更新时间:2026-02-25 11:08:43
MATLAB教程 从入门到应用实践
更新时间:2026-02-25 07:55:24
基于MATLAB的车辆纵向与横向动力学仿真入门教程
更新时间:2026-02-25 19:19:02
MATLAB电子书价格分析与优质教程资源推荐
更新时间:2026-02-25 20:56:00
MATLAB中if语句的全面使用指南 从入门到精通
更新时间:2026-02-25 06:52:07
MATLAB 2017 详细图文安装教程
更新时间:2026-02-25 02:49:54
MATLAB 2017 安装与激活指南
更新时间:2026-02-25 07:17:26
MathWorks MATLAB R2016a 官方免费版下载、安装与基础教程
更新时间:2026-02-25 03:12:34
Matlab安装图文详解教程 从下载到激活,小编手把手教你
更新时间:2026-02-25 00:08:11
MATLAB教程 从入门到精通的快速指南
更新时间:2026-02-25 14:46:06
MATLAB 7.0 详细安装教程与入门指南
更新时间:2026-02-25 15:42:27
MATLAB指令操作基础与CP2102驱动应用资源下载指南
更新时间:2026-02-25 09:41:18
MATLAB在电气信息类专业中的核心应用与学习路径——从当当网热门教程谈起
更新时间:2026-02-25 21:47:40
MATLAB安装与入门指南
更新时间:2026-02-25 20:54:37
Matlab R2017b 下载、安装与破解全攻略
更新时间:2026-02-25 10:19:05
在线留言 MESSAGE
*姓名
*电话
微信
QQ
留言内容
友情链接:
计划生育
磨具
投资管理
办公管理系统
网络科技
隐形纱窗
IBM配件
机械
橡塑
建筑工程
球墨铸铁管
实验小学
跷板开关
卷帘门电机
泉州府文庙
塑钢制品
伏枥
办公用品销售
公路与路面工程
围裙
婚介
实心轮胎
玻璃钢储罐
工程陶粒
台州
房地产开发
拔动开关
中小学教研
胡画拉
日本红枫
数据库系统
商标
电子元器件
老年社会福利院
计算机软硬件技术开发
五金配件批发零售
图文设计制作
通用塑胶原料
五金产品零售
建设工程施工
起重机
北京技术
发电机及发电机组销售
图文设计制作
金融信息服务
软件技术开发
电子产品
技术服务
日用品批发
电热材料
家禽销售
汽车零配件
玩具销售
专业设计服务
餐饮服务
配电箱
通讯设备
日用百货销售
干燥设备
国内贸易代理
集中式供水
中南大学湘雅医学院
汽车销售
电子产品研发与销售
气动执行器
服饰
北京企业网站建设
中学
设计广告
环保科技
钢板
上海柳琦格网络科技有限公司
北京沅顺康酒店管理有限公司
荆州市腾达包装有限公司
安徽臻瑞网络传媒有限公司
广州凯美易网络科技有限公司
轩睿电子商务有限公司